Front cover

◂ Last issue Next issue ▸ Archive Cover PDF   

Volume 23 (2); 2026

Research Papers

Graphic abstract

Glycyrrhiza glabra-Based Nasal Spray as a Novel Treatment for Chronic Rhinosinusitis with Nasal Polyps: Efficacy in Symptom Reduction and Epithelial-Mesenchymal Transition Modulation Geng-He Chang, Pey-Jium Chang, Yu-Ching Cheng, Ching-Yuan Wu, Yao-Hsu Yang, Yu-Shih Lin, Cheng-Ming Hsu, Ming-Shao Tsai, Yao-Te Tsai, Pei-Rung Yang Int. J. Med. Sci. 2026; 23(2): 363-377. doi:10.7150/ijms.123281 Full text PDF PubMed PMC


Graphic abstract

Effects of NGR1 on the Protective Efficacy and Functional Vision Profile of Retinal Photodamage Chi-Huang Chang, Jyh-Cheng Liou, Yi-Hsien Hsieh, Shih-Liang Yang, Chi-Wu Chang, Shao-Yun Tsai, Jui-Yi Yu, Ling Lu, Ping-Hsun Wang, Bo-Yie Chen Int. J. Med. Sci. 2026; 23(2): 378-388. doi:10.7150/ijms.122723 Full text PDF PubMed PMC


Graphic abstract

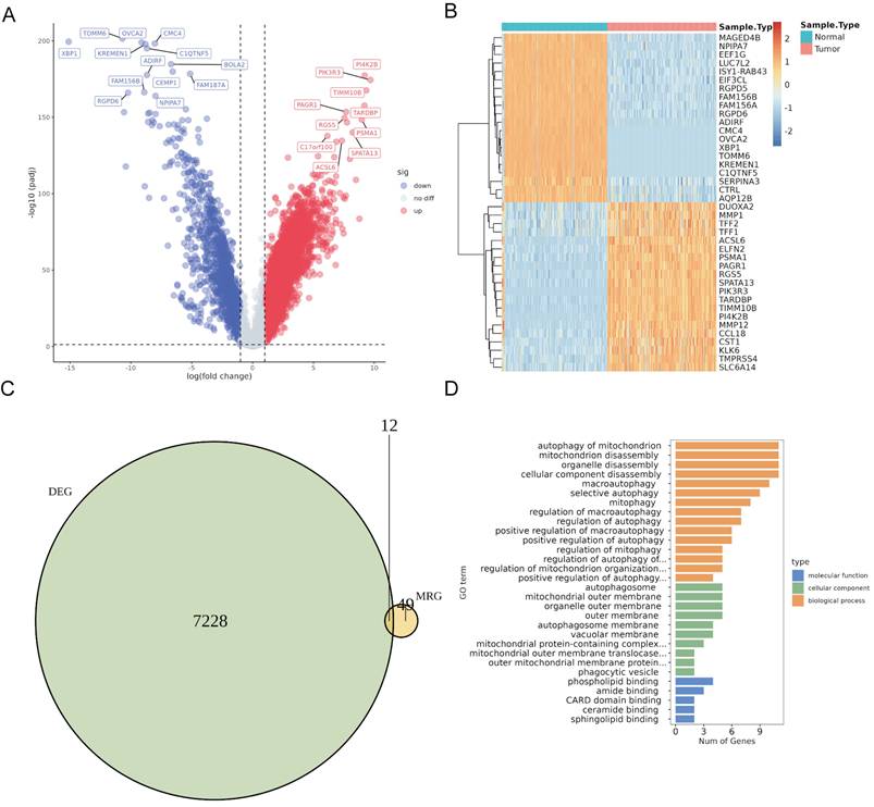
Identification and Immune Landscape Analysis of Fatty Acid Metabolism-related Genes Associated with Rheumatoid Arthritis Zhongyang Zhou, Rong Luo, Lan Shao Int. J. Med. Sci. 2026; 23(2): 389-405. doi:10.7150/ijms.121972 Full text PDF PubMed PMC


Graphic abstract

RTMS Versus Fluvoxamine in the Treatment of OCD: A Randomized Open-label Pilot Study Yanhua Qin, Liqiang Cai, Lingling Cheng, Ludan Xiang, Xingyue Hu Int. J. Med. Sci. 2026; 23(2): 406-411. doi:10.7150/ijms.122621 Full text PDF PubMed PMC


Graphic abstract

POFUT2 Mediated Fucosylation of JUP Enhances VEGFA Expression to Promote Angiogenesis in Colorectal Cancer Yanfeng Zou, Yian Yang, Wei Xu, Peiguo Cao, Zheng Li Int. J. Med. Sci. 2026; 23(2): 412-427. doi:10.7150/ijms.113515 Full text PDF PubMed PMC


Graphic abstract

Discovering the abnormalities and functional importance of ferroptosis-related molecules in cervical cancer Yu Sun, Junhua Zhang, Lingyu Guo, Jiaxin Zhang, Qian Chen, Ting Zhang, Jiaqi Yang, Yuting Zhang, Qianwei Zhen, Shuqi Chi, Gaishuang Shang, Baoxia Cui, Yunlong Cui, Youming Zhang, Youzhong Zhang, Sai Han Int. J. Med. Sci. 2026; 23(2): 443-460. doi:10.7150/ijms.107133 Full text PDF PubMed PMC


Graphic abstract

Inflammatory Biomarkers are Associated with Intimal Intracranial Artery Calcification Dren Boshnjaku, Igor Petrov, Pranvera Ibrahimi, Edmond Komoni, Driton Shabani, Fisnik Jashari Int. J. Med. Sci. 2026; 23(2): 461-469. doi:10.7150/ijms.124210 Full text PDF PubMed PMC


Graphic abstract

Biomechanical assessment of the maxillary position after Le Fort I osteotomy using rapidly biodegradable miniplates and screws: an experimental study Shintaro Sukegawa, Rei Hanai, Fumi Nakai, Yasuhiro Nakai, Masato Saika, Minoru Miyake Int. J. Med. Sci. 2026; 23(2): 470-477. doi:10.7150/ijms.118208 Full text PDF PubMed PMC


Graphic abstract

Hyperbaric oxygen protects against periodontal bone loss by modulating inflammation and bone remodeling via RANKL/OPG expression in ligature-induced periodontitis Kang-Wei Tu, Chien-Cheng Huang, Mao-Tsun Lin, Ko-Chi Niu, Cheng-Hsien Lin, Pi-Yu Chao, Ching-Ping Chang, Jimmy Lian Ping Mau Int. J. Med. Sci. 2026; 23(2): 478-496. doi:10.7150/ijms.122857 Full text PDF PubMed PMC


Graphic abstract

Low hyper-oxygen exposure induces p21-dependent p53-independent senescence in alveolar cells Cheng-Han Lee, Kan-Hsuan Lin, Ming-Sheng Lee, Chao-Jen Lin, Rei-Cheng Yang, Shih-Chung Wang, Chien-Sheng Hsu, Jun-Kai Kao Int. J. Med. Sci. 2026; 23(2): 497-509. doi:10.7150/ijms.120133 Full text PDF PubMed PMC


Graphic abstract

Missense and Intronic Variants in HNF1A Affect Prostate Cancer Aggressiveness in Patients with Biochemical Recurrence Min-Che Tung, Yung-Wei Lin, Chung-Howe Lai, Chia-Yen Lin, Lun-Ching Chang, Yu-Ching Wen, Shun-Fa Yang, Ming-Hsien Chien Int. J. Med. Sci. 2026; 23(2): 510-519. doi:10.7150/ijms.127638 Full text PDF PubMed PMC


Graphic abstract

Coffee Consumption is Associated with a High Prevalence of Headache in a Taiwanese Population Study Pin-Rong Chen, Chih-Hsien Hung, Sun-Wung Hsieh, Chien-Hsun Li, Tzu-Chao Lin, Szu-Chia Chen, Kuo-Wei Lee Int. J. Med. Sci. 2026; 23(2): 520-528. doi:10.7150/ijms.123794 Full text PDF PubMed PMC


Graphic abstract

Neutrophil-to-lymphocyte ratio as a predictor of post-ablation recurrence in hypertensive patients with paroxysmal atrial fibrillation Zixi Zhang, Chao Sun, Siyuan Tan, Yichao Xiao, Tao Tu, Qiuzhen Lin, Chan Liu, Shunyi Li, Chaoshuo Liu, Cancan Wang, Murong Xie, Qiming Liu Int. J. Med. Sci. 2026; 23(2): 529-542. doi:10.7150/ijms.118572 Full text PDF PubMed PMC


Graphic abstract

The Relationship Between Thyroid Function or Subclinical Hypothyroidism in Early Pregnancy and Risk of Low Birth Weight and Small for Gestational Age of the Offspring: A Multicentre Prospective Cohort Study Juan Li, Minhui Hu, Rong Zhao, Shuanghua Xie, Shaofei Su, Enjie Zhang, Shuangying Li, Zhan Li, Jianhui Liu, Hao Xing, Ruixia Liu, Aris T. Papageorghiou, Chenghong Yin Int. J. Med. Sci. 2026; 23(2): 566-575. doi:10.7150/ijms.121837 Full text PDF PubMed PMC


Graphic abstract

A Phase I, Open-Label, Dose-Escalation Study to Evaluate the Safety and Tolerability of Intravenous UMC119-06 in Patients with Acute Ischemic Stroke Lung Chan, Jia-Hung Chen, Chien-Tai Hong, Yu-Cheng Lin, Jui-Hung Chang, Chien-Chang Chen, Yogi Cheng-Yo Hsuan, Chaur-Jong Hu Int. J. Med. Sci. 2026; 23(2): 576-584. doi:10.7150/ijms.124255 Full text PDF PubMed PMC


Graphic abstract

Deletion of the Mouse Homolog of Human FHR1 (muFHR1) Alleviates Atherosclerosis in ApoE-/- mice Luce Perie, Sarah M. Herr, Tomas Ghebreslassie, Sonia Wulf, Ina Löschmann, Andjela Sekulic, Abdulhadi Suwandi, Anna-Karina B. Maier, Luca Rowlin, Berit Jungnickel, Sascha Schäuble, Gianni Panagiotou, Olaf Strauß, Thorsten Wiech, Peter F. Zipfel, Svante L. H. Zipfel, Christine Skerka Int. J. Med. Sci. 2026; 23(2): 585-599. doi:10.7150/ijms.114990 Full text PDF PubMed PMC


Graphic abstract

Computational Resolution Enhancement of Mitochondria monitoring in Multiple Organs using Intravital Two-Photon Microscopy Saeed Bohlooli Darian, Jeongmin Oh, Jun Ki Kim Int. J. Med. Sci. 2026; 23(2): 600-610. doi:10.7150/ijms.123395 Full text PDF PubMed PMC


Graphic abstract

Transcriptomic Profiling Reveals Divergent Immune Responses to AAV1 and AAV-ie in Mice Inner Ear Dazhi Shi, Lei Han, Can Li, Guannan Geng, Luoying Jiang, Xiaoyun Chen, Fengzhao Yang, Yong Feng, Junli Luo, Yilai Shu Int. J. Med. Sci. 2026; 23(2): 611-619. doi:10.7150/ijms.121060 Full text PDF PubMed PMC


Graphic abstract

Molecular Subtyping and Prognostic Prediction in Pancreatic Cancer Based on Mitophagy-Related Genes Yunlong Cai, Taohua Yue, Yongchen Ma, Guanyi Liu, Jixin Zhang, Long Rong Int. J. Med. Sci. 2026; 23(2): 620-635. doi:10.7150/ijms.121350 Full text PDF PubMed PMC


Graphic abstract

Acetaminophen is associated with improved survival in critically ill lung cancer patients: A propensity score-matched cohort study Chen Chen, Weijia Zeng, Yunyi Li, Zhihui Yang, Xue He Int. J. Med. Sci. 2026; 23(2): 636-645. doi:10.7150/ijms.122435 Full text PDF PubMed PMC


Graphic abstract

Intrahepatic Lymphangiogenesis Is Associated with Early Post-Hepatectomy Liver Regeneration, in Part via IL-6/STAT3 Signaling Shudong Xie, Xiaofei Fan, Yang Liu, Hao Li, Chen Zhou, Chen Guo, Xiongzhuo Tang, Yingzi Ming, Pengpeng Zhang Int. J. Med. Sci. 2026; 23(2): 646-660. doi:10.7150/ijms.106849 Full text PDF PubMed PMC


Graphic abstract

Risk of new-onset glaucoma in people with carpal tunnel syndrome: a global-federated, multicenter retrospective cohort study Yu-Jung Su, Shuo-Yan Gau, Yow-Ling Shiue Int. J. Med. Sci. 2026; 23(2): 661-669. doi:10.7150/ijms.122874 Full text PDF PubMed PMC


Graphic abstract

Artificial Intelligence-Enabled Electrocardiography for Preoperatively Detecting Atrial Fibrillation and Mortality Risk in Patients with Sinus Rhythm Chiao-Chin Lee, Chin-Sheng Lin, Wen-Yu Lin, Chiao-Hsiang Chang, Wei-Ting Liu, Dung-Jang Tsai, Cheng-Chung Cheng, Jun-Ting Liou, Wei-Shiang Lin, Tien-Ping Tsao, Chien-Sung Tsai, Yung-Tsai Lee, Chin Lin Int. J. Med. Sci. 2026; 23(2): 684-694. doi:10.7150/ijms.123598 Full text PDF PubMed PMC


Graphic abstract

AMIGO2 as a Novel Biomarker Predicting Poor Prognosis and Associated with Adhesion-Driven Metastasis in Pancreatic Adenocarcinoma Ze-Syuan Chen, Tsung-Shun Chang, Wan-Jou Shen, Shan-Ju Liu, Chih-Yang Wang, Yung-Kuo Lee, Wen-Hsin Hsu, Wei-Jan Wang Int. J. Med. Sci. 2026; 23(2): 695-710. doi:10.7150/ijms.121794 Full text PDF PubMed PMC


Graphic abstract

Prognostic significance of dynamic changes in systemic inflammatory markers on mortality after liver transplantation: a retrospective cohort study Eun Jung Kim, Darhae Eum, Jin Ha Park, Seongwook Kang, Jin Sun Cho Int. J. Med. Sci. 2026; 23(2): 711-719. doi:10.7150/ijms.126883 Full text PDF PubMed PMC


Graphic abstract

Laparoscopic Omental Lymph Node Flap Transfer for Lower Extremity Lymphedema: Insights into Lymphangiogenesis and Clinical Outcomes Chakrit Eaimkijkarn, Nutthapon Kanasup, Oumyos Rattanamahattana, Peerawan Chochai, Pornthep Sirimahachaiyakul, Worapong Leethochavalit, Tanayos Suyabodha, Chamnong Chirawichada, Wuttichai Saengprakai, Amarit Tansawet, Suphakarn Techapongsatorn Int. J. Med. Sci. 2026; 23(2): 720-729. doi:10.7150/ijms.125568 Full text PDF PubMed PMC

Reviews

Graphic abstract

Bioengineering modification and application of bacterial outer membrane vesicles Yedu Wen, Yidi Si, Xinni Jia, Zhongyu Han, Zihe Zhou, Zhenchao Wu, JiaJia Zheng Int. J. Med. Sci. 2026; 23(2): 428-442. doi:10.7150/ijms.116432 Full text PDF PubMed PMC


Graphic abstract

The Potential Connection Between Mechanical Stress and Heart Failure with Preserved Ejection Fraction: Mechanistic Insights and Therapeutic Potential Hong Yang, Hong Wang, Luyun Wang, Jiangang Jiang Int. J. Med. Sci. 2026; 23(2): 543-565. doi:10.7150/ijms.118184 Full text PDF PubMed PMC


Graphic abstract

Neuroprotective Mechanisms of Hyperbaric Oxygen Therapy in Cerebral Ischemia-Hypoxia Injury Following Cardiopulmonary Resuscitation Yifan Huang, Xiaopeng Liu, Xiaozhan Yang, Sisen Zhang Int. J. Med. Sci. 2026; 23(2): 670-683. doi:10.7150/ijms.123862 Full text PDF PubMed PMC


Graphic abstract

Links between Air Pollution and Aortic Diseases: Current Evidence for Future Prevention and Treatment Chayatorn Chansakaow, Poon Apichartpiyakul, Siriporn C Chattipakorn, Nipon Chattipakorn Int. J. Med. Sci. 2026; 23(2): 730-740. doi:10.7150/ijms.124106 Full text PDF PubMed PMC

Popup Image