Int J Med Sci 2022; 19(3):486-487. doi:10.7150/ijms.71614 This issue Cite

Erratum

PRMT4 promotes hepatocellular carcinoma progression by activating AKT/mTOR signaling and indicates poor prognosis: Erratum

Peng Du, Kaifeng Luo, Guoyong Li, Jisheng Zhu, Qi Xiao, Yong Li Corresponding address, Xingjian Zhang Corresponding address

Department of General Surgery, The First Affiliated Hospital of Nanchang University, Nanchang, Jiangxi 330006, China.

Published 2022-3-3

Citation:
Du P, Luo K, Li G, Zhu J, Xiao Q, Li Y, Zhang X. PRMT4 promotes hepatocellular carcinoma progression by activating AKT/mTOR signaling and indicates poor prognosis: Erratum. Int J Med Sci 2022; 19(3):486-487. doi:10.7150/ijms.71614. https://www.medsci.org/v19p0486.htm
Other styles

File import instruction

Corrected-article in Int J Med Sci, Volume 18, 3588

 

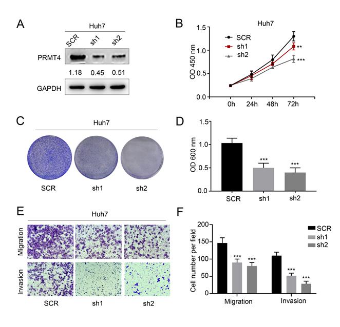
The original version of our article [1] unfortunately contained an error in Figure 3E. The picture of Huh7 cell invasion assay picture in the sh2 group in Figure 3E was incorrectly assembled. We sincerely apologize for this error. All authors were informed and approved the corrected figures. Figure 3 should be corrected as follows

 Figure 3 

PRMT4 knockdown inhibits proliferation, migration, and invasion of HCC cells in vitro. (A) Western blots showing the downregulation of PRMT4 in Huh7 cells. (B) The effect of PRMT4 knockdown on the proliferation of Huh7 was measured by CCK-8 assays. (C) The effect of PRMT4 knockdown on the proliferation of Huh7 cells was detected by crystal violet assays. (D) The OD value of crystal violet assays in Huh7 cells. (E) The effect of PRMT4 knockdown on the migration and invasion of Huh7 cells was detected by Transwell assays (×400 magnification). (F) Calculation of cells that migrated and invaded through the filter in Huh7 cells. Measurement data were expressed as mean ± SD, and the experiments were repeated at least 3 times. **P< 0.01, ***P < 0.001 vs SCR group. SCR, scrambled; shRNA, short hairpin RNA.

Int J Med Sci Image

References

1. Du P, Luo K, Li G, Zhu J, Xiao Q, Li Y, Zhang X. PRMT4 promotes hepatocellular carcinoma progression by activating AKT/mTOR signaling and indicates poor prognosis. Int J Med Sci. 2021;18(15):3588-3598 doi:10.7150/ijms.62467

Author contact

Corresponding address Corresponding authors: Xingjian Zhang, Department of General Surgery, The First Affiliated Hospital of Nanchang University, No. 17 Yongwai Zheng Street, Nanchang, Jiangxi 330006, China. E-mail: lfyzhangbocom. Yong Li, Department of General Surgery, The First Affiliated Hospital of Nanchang University, No. 17 Yongwai Zheng Street, Nanchang, Jiangxi 330006, China. E-mail: yzaduncu.edu.cn; Tel: +86-791-8869-2554; Fax: +86-791-8869-2554.


Citation styles

APA
Du, P., Luo, K., Li, G., Zhu, J., Xiao, Q., Li, Y., Zhang, X. (2022). PRMT4 promotes hepatocellular carcinoma progression by activating AKT/mTOR signaling and indicates poor prognosis: Erratum. International Journal of Medical Sciences, 19(3), 486-487. https://doi.org/10.7150/ijms.71614.

ACS
Du, P.; Luo, K.; Li, G.; Zhu, J.; Xiao, Q.; Li, Y.; Zhang, X. PRMT4 promotes hepatocellular carcinoma progression by activating AKT/mTOR signaling and indicates poor prognosis: Erratum. Int. J. Med. Sci. 2022, 19 (3), 486-487. DOI: 10.7150/ijms.71614.

NLM
Du P, Luo K, Li G, Zhu J, Xiao Q, Li Y, Zhang X. PRMT4 promotes hepatocellular carcinoma progression by activating AKT/mTOR signaling and indicates poor prognosis: Erratum. Int J Med Sci 2022; 19(3):486-487. doi:10.7150/ijms.71614. https://www.medsci.org/v19p0486.htm

CSE
Du P, Luo K, Li G, Zhu J, Xiao Q, Li Y, Zhang X. 2022. PRMT4 promotes hepatocellular carcinoma progression by activating AKT/mTOR signaling and indicates poor prognosis: Erratum. Int J Med Sci. 19(3):486-487.

This is an open access article distributed under the terms of the Creative Commons Attribution License (https://creativecommons.org/licenses/by/4.0/). See http://ivyspring.com/terms for full terms and conditions.
Popup Image